Technical Details
The DITA-OT CSS-based PDF Publishing Plugin comes bundled in the Oxygen XML Editor/Author distributions. The plugin ID is: com.oxygenxml.pdf.css. It is installed in the [OXYGEN-INSTALL-DIR]frameworks/dita/DITA-OT/plugins/com.oxygenxml.pdf.css folder.
It has the following transformation types:
- pdf-css-html5 (DITA Map PDF - based on HTML5 & CSS transformation) - CSS styling applied over a merged HTML5 document (the merged DITA map converted to HTML5).
- pdf-css-html5-single-topic (DITA PDF - based on HTML5 & CSS transformation) - CSS styling applied over a merged HTML5 document (the merged DITA topic converted to HTML5).
This is how it works:
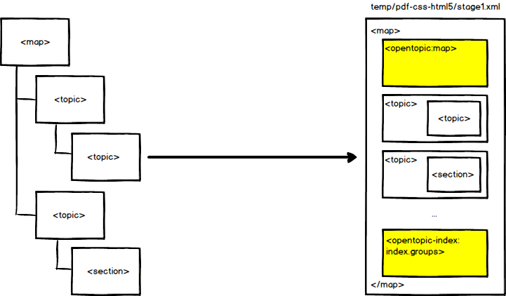
- It expands all the topic references into a temporary clone of the map, resolving keys and reused content. For the single topic transformation the result is a file with the keys and content resolved.
- It generates a structure for the table of contents and index. The result is a merged map
with all the references resolved. When transforming a single topic, the TOC and Index are
not added to the merged file, this includes only the contents of the topic.

- It post-processes the merged map. It fixes some of the structure in the
TOC and index, moves the frontmatter and backmatter to the
correct places, transforms any change tracking and review processing instructions to
elements that can be styled later, etc. During this phase, the
com.oxygenxml.pdf.css.xsl.merged2mergedextension points are also called. The result is another merged map.
Note:In the single topic transformation type (DITA PDF - based on HTML5 & CSS), these steps are simplified. - It converts the post-processed merged map or topic into a single HTML5
file. The generated HTML elements have the
@classattribute from their original DITA elements. This means that you can either use selectors that were designed for DITA structure, or ones for the HTML structure. For more details, see Reusing the Styling for WebHelp and PDF Output. During this phase, thecom.oxygenxml.pdf.css.xsl.merged2html5extensions points are also called.
- It uses a collection of CSS stylesheets against the merged HTML5 file
and uses a PDF processor to generate the final PDF. References to the CSS files are
collected from the publishing
template.
